
Designing systems that connect the physical and the human
Outside of engineering, I explore language learning, ice skating, and photography.
Featured Work

FPGA-based
Super Mario Bros
Hardware 2D Mario Bros game fully synthesized on FPGA logic.
view projectCambridge Bike Monitor
Battery-powered, radar-based system deployed across Cambridge to monitor bicycle traffic.
view project
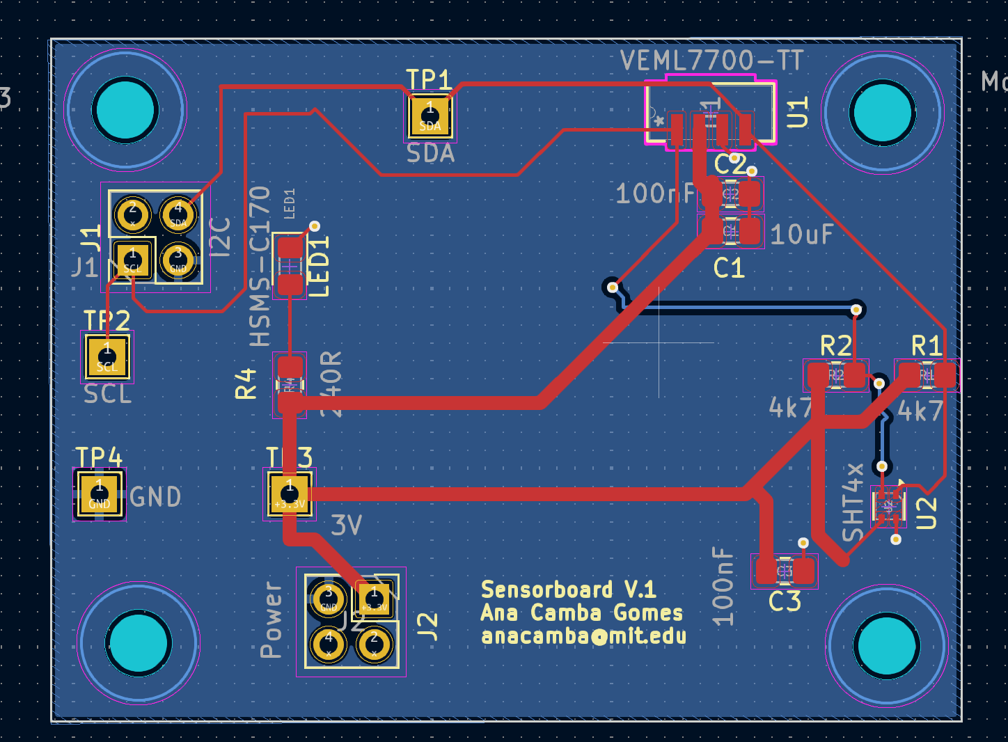
Embedded Environmental Sensing Platform
System capturing temperature, humidity, and light data for environmental data monitoring.
view project